Você se pergunta sobre o que é o sistema de gestão de atas de registro de preços em 2026? Muitos gestores públicos se sentem perdidos com a complexidade desse processo, o que gera insegurança e atrasos. Mas a boa notícia é que dominar a gestão de atas não precisa ser um bicho de sete cabeças. Neste artigo, eu vou te mostrar o caminho para otimizar suas contratações e ter controle total.
Como a Gestão de Atas de Registro de Preços Simplifica as Contratações Públicas Atualmente?
O Sistema de Registro de Preços (SRP) é seu aliado estratégico. Ele funciona como um catálogo de preços já negociados pela Administração Pública. Isso permite que órgãos contratem bens, serviços e obras com mais agilidade e economia, sem a necessidade de um novo processo licitatório completo a cada demanda.
Pense nele como um estoque virtual de oportunidades. Você tem preços definidos e fornecedores qualificados à disposição. Isso traz uma flexibilidade incrível para lidar com imprevistos ou necessidades urgentes.
A Ata de Registro de Preços (ARP) é o documento chave desse sistema. Ela formaliza os preços e as condições acordadas entre o órgão e os fornecedores vencedores da licitação.
“O Sistema de Registro de Preços (SRP) é um conjunto de procedimentos para o registro formal de preços de bens, serviços e obras para contratações futuras pela Administração Pública. A Ata de Registro de Preços (ARP), documento vinculativo, possui vigência geralmente de um ano, prorrogável por igual período, e é regulamentada pela Nova Lei de Licitações (Lei 14.133/21).”

Gestão de Atas de Registro: Domine o Processo em 2026
Se você atua ou pretende atuar com licitações públicas, entender o Sistema de Registro de Preços (SRP) é fundamental. Em 2026, essa ferramenta se consolida como um pilar para a eficiência e economia na Administração Pública. Ele não é apenas um procedimento; é uma estratégia inteligente para garantir o suprimento contínuo de bens e serviços, com preços competitivos e agilidade nas contratações futuras. Fica comigo que eu te explico tudo sobre como dominar essa modalidade.
O SRP funciona como um acordo prévio de preços. Órgãos públicos realizam uma licitação para definir os valores de determinados itens ou serviços que poderão ser necessários. Os fornecedores que aceitam esses preços se cadastram, e suas propostas formam a base para a contratação. Isso significa que, quando um órgão precisa de algo que está na lista, a contratação se torna muito mais rápida e com custos já conhecidos. É a segurança de ter o que precisa, quando precisa, sem a burocracia de um novo processo licitatório a cada demanda.
| Componente | Descrição |
|---|---|
| O que é? | Conjunto de procedimentos para registrar preços de bens, serviços e obras para contratações futuras. |
| Objetivo Principal | Agilizar e otimizar contratações, garantindo preços vantajosos e disponibilidade. |
| Documento Chave | Ata de Registro de Preços (ARP). |
| Flexibilidade | Permite contratações futuras com base em preços já definidos. |
| Adesão (Carona) | Possibilidade de outros órgãos utilizarem a ARP, com autorização do órgão gerenciador. |
| Órgão Gerenciador | Responsável pela condução do certame e controle da ARP. |
| Legislação Atual | Regulamentado pela Nova Lei de Licitações (Lei 14.133/21). |

O Que é o Sistema de Registro de Preços (SRP)?
O Sistema de Registro de Preços (SRP) é, na prática, um planejamento estratégico para as compras públicas. Ele formaliza os preços para aquisições ou contratações que podem ocorrer ao longo de um período. Diferente de uma licitação tradicional, onde o foco é contratar para uma necessidade imediata, o SRP cria um catálogo de preços com fornecedores qualificados, prontos para atender demandas futuras. Isso evita que a Administração Pública precise abrir um novo processo licitatório toda vez que surge uma necessidade, economizando tempo e recursos.
Pense no SRP como um “estoque virtual” de contratos. Ele é especialmente útil para itens de consumo frequente ou para serviços contínuos, onde a demanda pode variar. A grande vantagem é a previsibilidade: os preços são definidos em um processo licitatório competitivo, e a Ata de Registro de Preços (ARP) serve como um compromisso de fornecimento por parte das empresas. Isso confere segurança jurídica e operacional tanto para o órgão contratante quanto para os fornecedores.

Ata de Registro de Preços (ARP): Definição e Importância
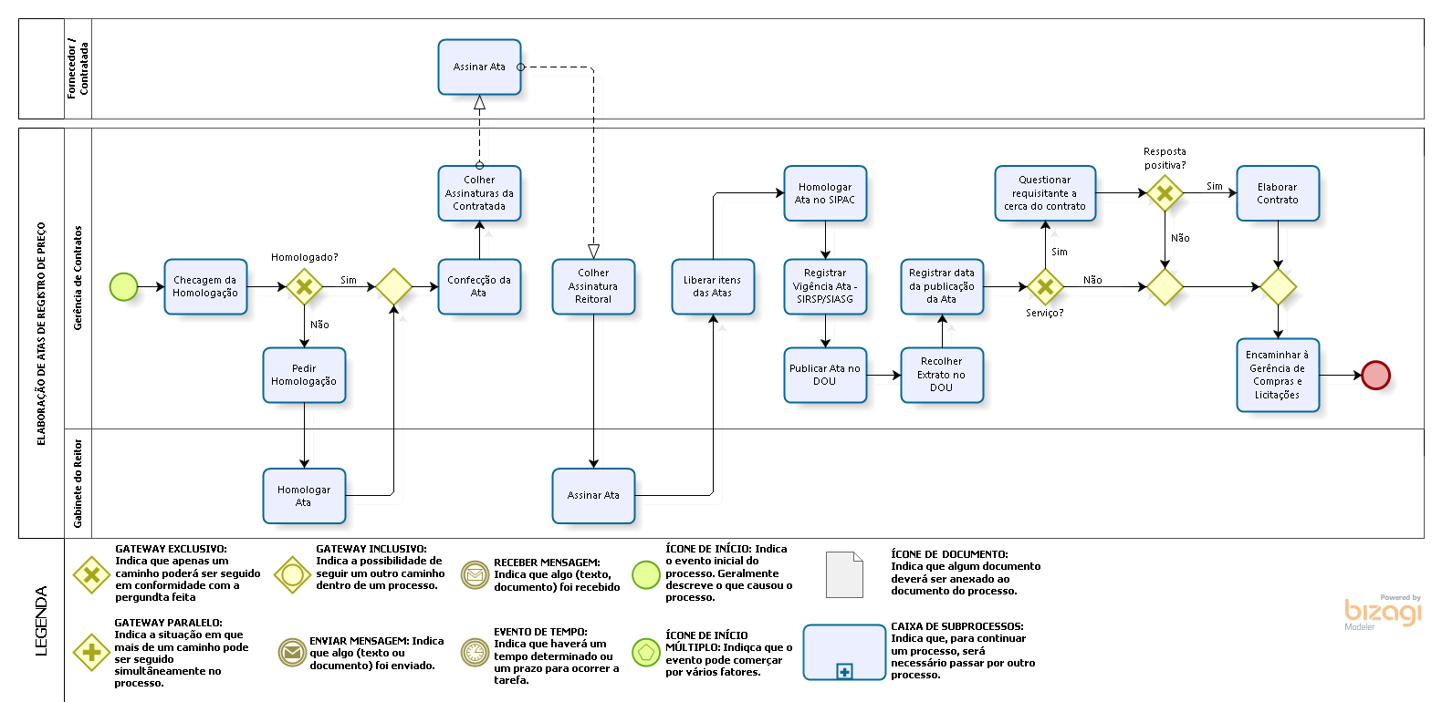
A Ata de Registro de Preços (ARP) é o documento formal que materializa o SRP. Ela contém todos os detalhes essenciais: a descrição dos bens ou serviços, os preços acordados, as condições de fornecimento, a validade e os fornecedores participantes. É a ARP que vincula as partes e serve como base para as futuras contratações. Sem a ARP, o SRP não existe. Ela é, portanto, o coração do sistema, garantindo que todos os termos acordados na licitação sejam devidamente registrados e cumpridos.
A importância da ARP reside na sua capacidade de simplificar e agilizar contratações. Uma vez que a ata está em vigor, os órgãos interessados podem solicitar a adesão ou emitir notas de empenho diretamente, com base nos preços ali estabelecidos. Isso reduz drasticamente o tempo de espera e a complexidade administrativa, permitindo que a Administração Pública foque em suas atividades-fim. Além disso, a concorrência na fase de registro de preços tende a gerar valores mais vantajosos.

Vigência e Prorrogação da Ata de Registro de Preços
A vigência da ARP é um ponto crucial. Geralmente, ela tem validade de 12 meses, a partir da data de sua publicação. Esse período é pensado para dar tempo suficiente para que as contratações ocorram. No entanto, a legislação permite a prorrogação por igual período, ou seja, mais 12 meses, totalizando até 24 meses de validade. Essa possibilidade de prorrogação traz uma flexibilidade adicional, permitindo que o órgão gerenciador mantenha os preços registrados caso ainda sejam vantajosos e haja necessidade.
É importante ressaltar que a prorrogação não é automática. Ela depende de uma análise criteriosa do órgão gerenciador e da confirmação de que os preços registrados continuam compatíveis com o mercado. A adesão a atas de registro de preços, por exemplo, pode se estender pela vigência da ata, incluindo seus períodos de prorrogação, desde que autorizado. O acompanhamento constante é essencial para garantir que a ARP continue sendo um instrumento útil e vantajoso.

Adesão (Carona) em Atas de Registro de Preços: Como Funciona?
A adesão, popularmente conhecida como “carona”, é um dos mecanismos mais poderosos do SRP. Ela permite que órgãos públicos que não participaram da licitação original utilizem os preços registrados na ARP. Ou seja, se um órgão A realizou uma licitação e gerou uma ARP, um órgão B, que também precisa daquele item ou serviço, pode “pegar carona” nessa ata. Isso democratiza o acesso a preços vantajosos e amplia o alcance do SRP.
Para que a adesão ocorra, é indispensável a autorização expressa do órgão gerenciador da ata. Esse controle é fundamental para garantir que a adesão não prejudique as contratações do próprio órgão que geriu o processo e que as quantidades totais contratadas não ultrapassem os limites estabelecidos. A Nova Lei de Licitações trouxe regras específicas sobre a adesão, exigindo maior rigor e planejamento para evitar distorções.

O Papel do Órgão Gerenciador no SRP
O Órgão Gerenciador é o protagonista na condução do Sistema de Registro de Preços. Ele é o responsável por todas as etapas do processo licitatório que resultará na ARP. Isso inclui desde a elaboração do edital, a condução da sessão pública, a análise das propostas, a negociação de preços, até a assinatura da ata. Além disso, o órgão gerenciador tem o dever contínuo de fiscalizar o cumprimento das condições estabelecidas na ata pelos fornecedores.
Sua atuação vai além. O órgão gerenciador é quem autoriza ou não as adesões de outros órgãos, monitora o consumo total registrado na ata para evitar a descaracterização do SRP como ferramenta de planejamento, e gerencia eventuais problemas ou descumprimentos contratuais. Uma gestão atenta e proativa por parte do órgão gerenciador é o que garante a efetividade e a credibilidade de todo o sistema.

Flexibilidade e Vantagens do SRP para a Administração Pública
Vamos combinar: a flexibilidade é o grande trunfo do SRP. Ele se adapta a diferentes cenários de demanda, permitindo que órgãos públicos contratem bens e serviços de forma ágil, sem a necessidade de iniciar um novo processo licitatório a cada necessidade. Essa agilidade é crucial em um ambiente governamental que exige respostas rápidas.
As vantagens são inúmeras. Para começar, a economia. O SRP permite a contratação por preços mais vantajosos devido à competitividade da licitação e ao planejamento de longo prazo. Há também a otimização do planejamento de compras, a redução de custos administrativos, a padronização de bens e serviços, e o aumento da transparência. Em resumo, o SRP contribui para uma gestão pública mais eficiente, econômica e estratégica.

SRP e a Nova Lei de Licitações (Lei 14.133/21)
A Lei 14.133/21, a Nova Lei de Licitações e Contratos Administrativos, trouxe atualizações significativas para o Sistema de Registro de Preços. Embora o SRP já fosse uma ferramenta consolidada, a nova legislação aprimorou seus procedimentos, trazendo maior clareza e segurança jurídica. A lei detalha os procedimentos para a realização da licitação, a elaboração da ata, a vigência, a prorrogação e, especialmente, as regras para a adesão.
Um dos pontos de destaque é a regulamentação mais precisa da “carona”, estabelecendo limites e condições para que outros órgãos possam se beneficiar da ata. A lei também reforça a importância do planejamento e da gestão de riscos no âmbito do SRP. O objetivo é tornar o sistema ainda mais robusto e alinhado às melhores práticas de gestão pública, garantindo que ele continue sendo um instrumento eficaz para a Administração Pública em 2026 e além.

Ferramentas de Gestão para o Sistema de Registro de Preços
A gestão de Atas de Registro de Preços pode ser complexa, mas a tecnologia veio para facilitar. Atualmente, diversas ferramentas auxiliam nesse processo. O Portal Compras.gov.br, por exemplo, oferece módulos específicos para a gestão do SRP, automatizando controles e centralizando informações. Essas plataformas digitais são essenciais para garantir a conformidade com a Nova Lei de Licitações e para otimizar o acompanhamento das atas.
O uso dessas ferramentas é um diferencial competitivo para os órgãos públicos. Elas permitem o monitoramento em tempo real das quantidades contratadas, a gestão da vigência das atas, o controle das adesões e a geração de relatórios gerenciais. Em 2026, ignorar o potencial da tecnologia na gestão do SRP é perder uma oportunidade valiosa de aumentar a eficiência e a transparência.

Gestão de Atas de Registro: O Veredito Final
Dominar a Gestão de Atas de Registro é, sem dúvida, um diferencial estratégico para qualquer órgão público ou fornecedor que interage com a Administração Pública. O SRP, quando bem aplicado, representa uma economia significativa de recursos, tempo e esforço. Ele transforma a maneira como o governo planeja e executa suas contratações, tornando o processo mais ágil, transparente e vantajoso para todos os envolvidos.
Em 2026, com as diretrizes da Nova Lei de Licitações e o apoio de ferramentas de gestão cada vez mais sofisticadas, o Sistema de Registro de Preços se consolida como uma ferramenta indispensável. O investimento em conhecimento e na adoção de boas práticas de gestão para o SRP não é um custo, mas sim um passo fundamental para uma Administração Pública mais eficiente e moderna. Fica a dica: quem domina o SRP, domina uma parte crucial da máquina pública.
Dicas Extras
- Para Órgãos Gerenciadores: Mantenha a comunicação com os fornecedores sempre ativa. Isso evita surpresas e garante que todos estejam alinhados quanto às expectativas e prazos.
- Para Órgãos Caronas: Antes de aderir, verifique se a ata atende exatamente à sua necessidade. Uma análise criteriosa evita contratações que não se encaixam.
- Para Todos: Acompanhe os prazos de validade das atas com antecedência. A prorrogação ou a necessidade de uma nova licitação deve ser planejada.
- Tecnologia é Aliada: Explore ferramentas como o módulo de gestão do Portal Compras.gov.br. Elas simplificam o controle e a conformidade, especialmente sob a Nova Lei de Licitações (Lei 14.133/21).
Dúvidas Frequentes
O que é o sistema de gestão de atas de registro de preços?
É o conjunto de procedimentos para registrar formalmente os preços de bens, serviços e obras para contratações futuras. Pense nele como um “estoque virtual” de preços que dá flexibilidade à Administração Pública, especialmente diante de demandas incertas.
Como funciona o sistema de registro de preços?
Um órgão (o gerenciador) realiza uma licitação para registrar os preços com diversos fornecedores. Esses preços registrados ficam em uma Ata de Registro de Preços (ARP). Outros órgãos podem aderir a essa ata para fazer suas contratações, desde que autorizado pelo órgão gerenciador.
Quais as vantagens do SRP para administração pública?
O principal benefício é a agilidade e a economia. Ao ter preços registrados, o órgão pode contratar rapidamente sem precisar abrir uma nova licitação para cada demanda. Isso também garante melhores condições de negociação e preços mais competitivos.
Conclusão
Dominar a gestão de atas de registro de preços é fundamental para a eficiência na administração pública. O Sistema de Registro de Preços (SRP) oferece uma flexibilidade valiosa, funcionando como um “estoque virtual” de preços. Acompanhar a vigência da Ata de Registro de Preços (ARP) e entender o processo de adesão são passos cruciais. Para quem busca otimizar ainda mais, explorar ferramentas de gestão e se aprofundar em como a Lei 14.133/21 impacta o SRP são ótimos próximos passos. A gestão eficaz se traduz em economia e agilidade para o setor público.

